我院硕士研究生导师招生啦!
信息来源:昭通市第一人民医院发布时间:2021-10-21阅读数:10027作者:昭通市第一人民医院
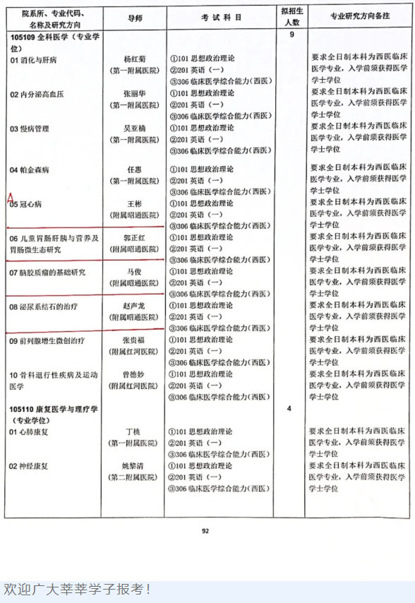
近日,昆明医科大学发布2022年攻读硕士研究生招生简章,我院心血管内科主任王彬、神经外科主任马俊、普儿科主任郭正红以及泌尿外科赵声龙等4位导师专业研究方向录入硕士学位研究生招生章程,开启我院硕士研究生教育新篇章、新里程。
固本强基,行稳致远。医院将进一步探索如何吸引优质生源、加强研究生培养过程管理、结合高校和医院的发展需要及工作实际,进一步健全研究生教育管理制度体系建设,坚决守住学风底线,开创研究生教育工作新局面。作为高校附属医院,我们将大力培养善待生命、学术端正、医术高明、能将国家和社会利益置于个人利益之上的医学类研究生,以满足国家对高层次创新人才的需求。
风雨多经志弥坚,关山初度路尤长。研究生导师队伍肩负着培养国家高层次创新人才的使命与重任,唯有自身不断加强对科学前沿的探索研究,做好坚持学术规范和维护学术道德的典范,并在指导学生过程中始终坚持高标准、严要求、勤沟通,才能充分发挥出全过程、全方位的育人作用。在下步工作中,我院将更加注重导师队伍建设,致力于人才培养体系的改进与完善,使其与经济社会发展同步,与新时代发展同步,让更多研究生人才在担起服务国家重大战略的使命中谱写人生的壮丽华章。(文/教管处 龚声莲 党政办 陈 镐)



欢迎广大莘莘学子报考!
